CALIDAD DE LOS DATOS
Esta sección recoge los datos para informar sobre la calidad de la base.
Calidad cuantitativa y no cuantitativa
La información sobre la calidad de la base puede ser cuantitativa o no cuantitativa.
La calidad cuantitativa está relacionada con la verificación de los datos específicos con la verdad-terreno y será tratada en este documento.
La calidad no cuantitativa está relacionada con el linaje y los procesos que describen
la historia de la base geográfica (consulte el documento sobre el Linaje para más información).
La verdad-terreno es la visión del mundo real implícita en la especificación de los datos geográficos. Forma la base geográfica ideal con la que los datos serán comparados para evaluar su calidad cuantitativa. Se considera que la verdad-terreno representa el valor verdadero del contenido de la base geográfica.
Las bases geográficas pueden ser agrupaciones o divisiones de otras bases geográficas. Pueden resultar de agrupar datos de diferentes fuentes, y de más de una época, o pueden dividirse siguiendo criterios de extensión espacial, clase, información temática o por referirse a tiempos diferentes. La información sobre la calidad puede asociarse a cualquier nivel y/o componente de la base geográfica. Puede aplicarse a la base geográfica completa o a partes individuales de esta.
Un elemento de calidad se asocia a una base geográfica y, por lo tanto, se aplica a entidades, atributos y a las relaciones contenidas en la base.
Los elementos de calidad documentan la información de calidad cuantitativa y evalúan las diferencias entre la base geográfica producida y la verdad-terreno (es decir, la base geográfica perfecta según las especificaciones).
Los elementos de calidad indican el grado de semejanza entre los valores de la base y los valores reales. Los elementos se pueden utilizar para evaluar diferentes aspectos de la calidad de una base. Por ejemplo, se pueden utilizar elementos de calidad para evaluar la exactitud posicional de una base o bien para evaluar la calidad temática de un campo de una base de datos (o de un raster o de un fichero vectorial no estructurado).
Por esta razón los elementos de calidad (a diferencia del linaje y los procesos) en GeM+ se encuentran distribuidos en los diversos componentes de la información espacial;
de esta manera habrá diversas secciones de calidad que dependen de otras secciones (sobre las que informan).
Por ejemplo, en la generación automática de un fichero de metadatos en formato REL4 a partir de un raster categórico se generan dos secciones de elementos de calidad:
Los elementos de calidad siempre se visualizan y modifican en un entorno común que permite editar y consultar los parámetros del elemento de calidad.
Los elementos de calidad son una combinación de un indicador, una medida, uno o varios dominios y un resultado, que puede ser cuantitativo o de conformidad.
Un elemento de calidad está definido como mínimo por un indicador y una medida.
En la ventana que engloba los elementos de calidad de cada componente correspondiente, encontraremos una tabla donde se muestra el resumen de los elementos y tres botones para añadir, modificar o eliminar un elemento de calidad.
![]() |
| Ventana de edición de un elemento de calidad. |
Cada sección o componente de la información espacial que puede contener elementos de calidad tendrá una tabla donde se muestra el resumen de los elementos incorporados y tres botones para añadir, modificar o eliminar un elemento de calidad. Con el botón añadir se abrirá la ventana de edición con el contenido en blanco y con el de modificar se abrirá la misma ventana pero con el contenido del elemento seleccionado.

Los indicadores de calidad se filtran en función del componente de la información espacial del cual se está documentando la calidad. Para elementos de calidad de posicionamiento, se puede escoger entre diversos indicadores relacionados con la exactitud posicional mientras que en el caso de parámetros de los valores del campo o de la banda, se puede escoger entre diversos indicadores relacionados con la exactitud de los datos de la base.
Parámetros normalizados y QualityML
El QualityML es un diccionario de elementos de calidad cuantitativos accesible en https://www.QualityML.org.
Contiene conceptos estructurados jerárquicamente para definir y relacionar con precisión los niveles de calidad: desde clases de calidad hasta medidas de calidad. Estos niveles se utilizan para codificar la semántica de calidad de los datos geoespaciales mapeándolos a los esquemas de metadatos correspondientes. Los beneficios de tener una semántica de calidad codificada, en el caso de los productores de datos, están relacionados con la mejora en el descubrimiento de productos y una mejor transmisión de sus características. En el caso de los usuarios de datos, podrían comparar mejor las medidas de calidad e incertidumbre para hacer la mejor selección de datos, así como para realizar una intercomparación de conjuntos de datos. Además, permite que otros componentes (como herramientas de visualización, descubrimiento o comparación) sean conscientes de la calidad y sean interoperables.
Por un lado, el QualityML es un perfil de los estándares de metadatos geoespaciales ISO que proporciona un conjunto de reglas para documentar con precisión los parámetros de las medidas de calidad. Por otro lado, el QualityML incluye la semántica y los vocabularios para los conceptos de calidad.
Para facilitar la documentación de los elementos de calidad y hacerlo de una manera más interoperable y normalizada se ha integrado el QualityML en GeM+, de manera que ahora es posible documentar los diversos parámetros (indicador, medida, dominios y métrica) de los elementos de calidad de manera normalizada a partir del diccionario del QualityML.
Con el botón
se abre una ventana que permite seleccionar una medida de calidad (combinación de indicador, medida, dominio(s) y métrica) del QualityML en función del indicador.
![]() |
| Ventana de selección de una medida normalizada según el QualityML. |
El seleccionable
nos permite conmutar entre un parámetro normalizado o no normalizado (o de texto libre). En el caso de tener un parámetro normalizado la ventana muestra para ese parámetro un seleccionable con los posibles valores que puede tomar. Si se ha indicado un parámetro no normalizado se muestra un espacio donde se puede editar el nombre del parámetro de manera libre.
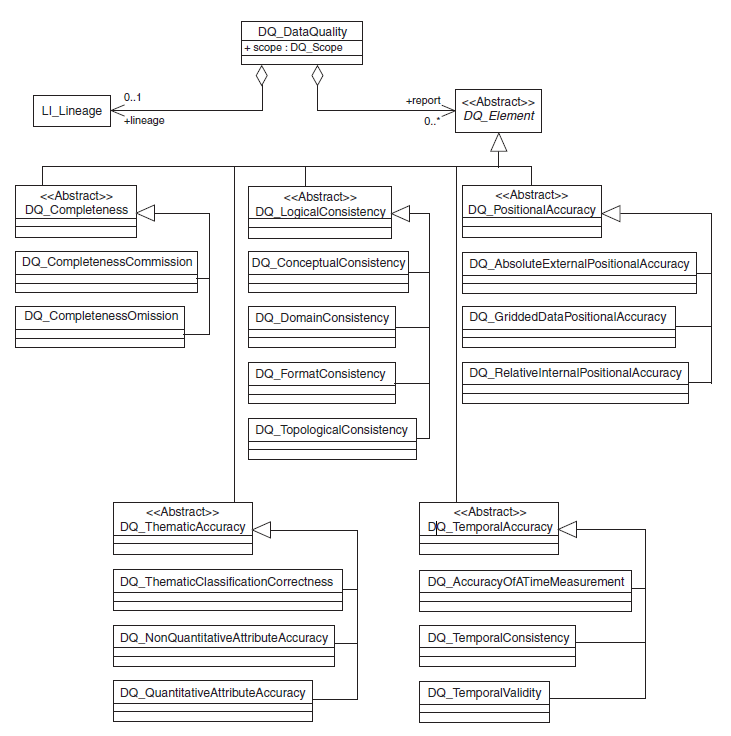
Elementos de calidad ISO e indicadores
La ISO 19115 define 5 clases de elementos de calidad:
![]() |
| Clases y subclases de calidad según la ISO 19115. |
Las subclases o tipos de elementos de calidad según la ISO son lo que conocemos como "indicadores de calidad".
Indicador normalizado
Cuando seleccionamos que queremos un indicador normalizado se muestra un desplegable con la lista de los posibles indicadores a seleccionar.
Estos indicadores son los definidos en la ISO y en el QualityML, y podemos consultar su nombre y descripción idiomática a partir del botón
.
Indicador no normalizado
En metadatos en formato REL; se permite definir indicadores no normalizados.
En este caso se muestra un recurso editable donde se puede indicar el nombre del indicador, y el botón
permite consultar y definir el nombre y la descripción de manera multiidiomática.
![]() |
![]() |
| Ventanas de consulta y/o edición del nombre y la descripción de un indicador de calidad. | |
Medida
Una medida es un valor obtenido por experimentación mediante métodos empíricos y expresado según unos patrones. Medición es el proceso para llegar a obtener el valor de una determinada medida.
Para documentar un elemento de calidad es imprescindible indicar qué medida de calidad hemos tomado.
Medida normalizada
Cuando seleccionamos que queremos una medida normalizada se muestra un desplegable con la lista de las posibles medidas a seleccionar según el QualityML.
Podemos consultar el nombre y la descripción idiomática, así como la URL que nos enlaza con el diccionario de calidad, que contiene la definición de la medida, a partir del botón
.
Medida no normalizada
Aunque no se recomienda, se permite definir medidas no normalizadas o no vinculadas al QualityML.
En este caso se muestra un recurso editable donde se especificará el identificador de la medida y mediante el botón
se podrá consultar y definir el nombre y la descripción de manera multiidiomática.
URL, nombre y descripción
URL de la definición de la medida en el QualityML (si la medida es normalizada), nombre de la medida aplicada y descripción de la medida.
![]() |
![]() |
| Ventanas de consulta y/o edición de la URL, nombre y descripción de la medida. | |
Parámetros
Una medida puede tener uno o varios parámetros. A partir del botón
se abre la ventana que permite gestionar los parámetros de la medida.
![]() |
| Ventana de consulta y/o edición de los parámetros de la medida. |
Dominio
Una medida puede aplicarse sobre uno o más dominios. Se pueden especificar tantos dominios como sea necesario. Cada uno de los dominios puede ser normalizado o no, y tener o no parámetros.
![]() | ![]() |
Dominio normalizado
Cuando seleccionamos que queremos un dominio normalizado se muestra un desplegable con la lista de los posibles dominios a seleccionar según el QualityML.
Podemos consultar el nombre y la descripción idiomática, así como la URL que nos enlaza con el diccionario de calidad, que contiene la definición del dominio, a partir del botón
.
Dominio no normalizado
Aunque no se recomienda, se permite definir dominios no normalizados o no vinculados al QualityML.
En este caso se muestra un recurso editable donde se especificará el identificador del dominio y mediante el botón
se podrá consultar y definir el nombre y la descripción de manera multiidiomática.
URL, nombre y descripción
URL de la definición del dominio en el QualityML (si el dominio es normalizado), nombre y descripción del dominio.
![]() |
| Ventana de consulta y/o edición de la URL, nombre y descripción de un dominio. |
Parámetros
Un dominio puede tener uno o varios parámetros. Seleccionando un dominio y a partir del botón
se abre la ventana que permite gestionar los parámetros del dominio seleccionado. Si el dominio es normalizado y tiene parámetros definidos en el diccionario, se muestra un desplegable con los nombres de los parámetros; pero de todas maneras siempre se pueden añadir otros.
![]() | ![]() |
| Ventana de consulta y/o edición de los parámetros del dominio. | |
Resultado cuantitativo y métrica
Si el elemento tiene un resultado de tipo cuantitativo, hay que especificar la métrica usada para aplicar la medida, el/los valor/es obtenidos y las unidades si aplican.
URL, nombre y descripción de la métrica
URL de la definición de la métrica en el QualityML (si la métrica es normalizada), nombre y descripción de la métrica.
![]() |
| Ventana de consulta y/o edición de la URL, nombre y descripción de la métrica. |
Parámetros
Una métrica puede tener uno o varios parámetros. A partir del botón
se abre la ventana que permite gestionar los parámetros de la métrica.
![]() |
| Ventana de consulta y/o edición de los parámetros de la métrica. |
Tipo de valor
Es el tipo de valores de la métrica, típicamente puede ser: cadena de caracteres, lógico, entero largo, real de doble precisión o vínculo. Aunque se permite cualquier tipo de valores definido por el usuario.
Valor/es de la métrica
Es el valor o conjunto de valores del tipo indicado obtenidos al aplicar la métrica. Debería ser coherente con el tipo de valor indicado (por ejemplo si tipo de valor indica "entero largo" no se deberá escribir como valor de la medida "bueno").
Unidades de la métrica
Indica las unidades de la métrica. En caso de que el tipo de valor sea de cadena de caracteres se supone que "No hay unidades" pero también es posible que las unidades sean desconocidas.
Resultado de conformidad
El resultado de conformidad permite especificar si se están cumpliendo una serie de requerimientos especificados.

Especificación
Citación al documento de especificación que detalla todos los requerimientos a cumplir.
Para más información, consulte la edición de una citación.
Explicación
Descripción textual del resultado y los requerimientos.
¿Conformidad aprobada?
Indica si se han cumplido o no los requerimientos o aún está por determinar.
Fecha de las medidas de calidad
Conjunto de fechas en que se ha determinado, calculado o tomado las medidas de calidad.

Método de evaluación
Método que se ha seguido para hacer la evaluación de las medidas de la calidad de los datos de la base.

Tipo
Puede ser directo interno (basado en la inspección de los ítems de la base y en conocimiento interno), directo externo (basado en la inspección de los ítems de la base y en conocimiento externo), indirecto (basado en conocimiento externo) o desconocido.
Descripción
Descripción textual y multiidiomática del método de evaluación.
Procedimiento
Procedimiento usado para llevar a cabo la evaluación. Se trata de una citación al documento que define el proceso en detalle.
Para más información, consulte la edición de una citación.